Infoportal
OST-Webseite
Intranet
Moodle
OST Wikis
Anmelden
OST
»
Wikis
»
Infoportal
Sie befinden sich hier:
start
»
embedded_systems
»
experimentiersystem
»
maxon-motor
Suche
Infoportal
Letzte Änderungen
Zeige Quelltext
Ältere Versionen
Admin
Backlink
Dies ist eine alte Version des Dokuments!
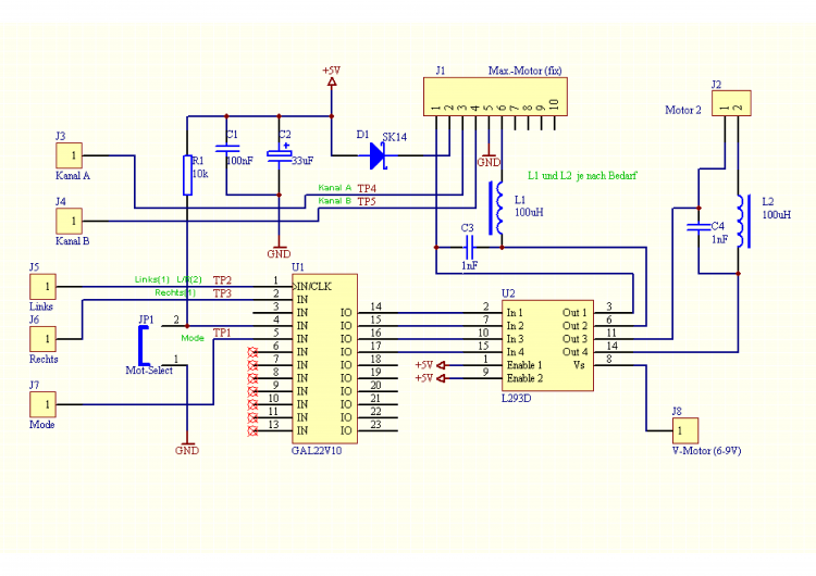
Maxon DC Motor
Maxon DC Motor
Schema
Seiten-Werkzeuge
Zeige Quelltext
Diskussion
Ältere Versionen
Links hierher
Nach oben